すべてのタグを表示 ブックマークを追加 第二報ガス主任技術者解答速報 解答速報21掲示板2ch 1 user pqehatenablogcom 禁止事項と各種制限措置について をご確認の上、良識あるコメントにご協力ください 0 / 100 入力したタグを追加 twitterにシェア 丙種ガス主任技術者 解答結果解答が出たので採点した結果 各科目事の最低点はクリアしてますが、 マークシートの合計点が125点でした 論述は、法令、ガス技術共に、模範解答通り完璧に書けましたが流石にこの点数だときびしいですよね? 続きを読む すべてのタグを表示 ブックマークを追加 ガス主任技術者解答速報 甲種 乙種 丙種 解答速報21掲示板2ch 1 user pqehatenablogcom 禁止事項と各種制限措置について をご確認の上、良識あるコメントにご協力ください 0 / 100 入力したタグを追加 twitterにシェア
Jia Page Or Jp
ガス主任技術者解答速報
ガス主任技術者解答速報- r3年 乙種 ガス主任技術者試験 解答速報 サイト説明 過去問分析移動式ガス発生設備まとめ タイトルとurlをコピーしました丙種ガス主任技術者 乙種ガス主任技術者 甲種ガス主任技術者 解答速報掲示板 21年丙種ガス主任技術者乙種ガス主任技術者 甲種ガス主任技術者の予想問題、試験対策・勉強法や合格体験記、合格ボーダーライン感想も募集しています。 子犬 噛む 直し方



中小企業診断士 上井光裕 ガス業界に強いコンサルタント
丙種ガス主任技術者 乙種ガス主任技術者 甲種ガス主任技術者 解答速報掲示板 21年丙種ガス主任技術者乙種ガス主任技術者 甲種ガス主任技術者の予想問題、試験対策・勉強法や合格体験記、合格ボーダーライン感想も募集しています。 本年度のガス主任技術者丙種を受験しました。 論述問題 16年12月08日 10 12/8(木)eラーニング『ガス主任技術者試験 16年度(平成28年度)版 甲種乙種解答速報』追加開講!令和3年 甲種 pdf pdf pdf 乙種 pdf pdf 丙種 pdf pdf pdf 令和2年 甲種 pdf pdf pdf 乙種 pdf pdf 丙種
甲種ガス主任技術者 解答速報掲示板 年の甲種ガス主任技術者の予想問題、試験対策・勉強法や合格体験記、合格ボーダーライン感想も募集しています。 合格できました。 私の地域では合格者大幅減でしたがなんとか・・・。 択一24平成28年度ガス主任技術者試験問題解説集が、平成29年4月に日本ガス 協会から発行され、平成28年度本試験の解答解説が出されました。 この講座でも、解答速報を出しており、日本ガス協会の解答と検証し、誤り 等の箇所を訂正します。 <甲種> 法令第9問解説をさらに正確に訂正 法令第15問 午前試験の解答速報 ・甲種ガス主任技術者 ・第一級陸上無線技術士 ・エネルギー管理士 ・応用情報技術者 ・電気通信主任技術者(伝送交換) ・一級ボイラー技士 ・甲種危険物取扱者 最新記事 甲種 ガス主任技術者攻略法 あと10日で合格点まで (09/) 電験2種の青い本を解いてみた
おはようございます! まめのめです。 ガス主任技術者試験法令記述の「消費機器」の解答例です。 是非ご活用ください。 解答例中のリンクからはほかのガス主任法令記述の解答例をご覧いただけます。 そちらの解答例も書くことがよりガス 主任 技術 者 解答 速報 一発合格 甲種ガス主任技術者の効率的なおすすめ勉強法 甲種ガス主任技術者 午後の論述試験対策 過去問自作解答例 法令編 ガス事業法改正前版 マッスルテック Archive Get link Icons/ic_24_facebook_dark Facebook Icons/ic_24_twitter_dark速報性の高い大手掲示板やSNSのみを対象とした検索エンジンを公開しています。 また、多数の複合キーワードを用意し、ご利用者の利便性向上に努めています。 .解答速報公開予備校へのリンク提供 アビバも他社と提携し、各種解答速報あり。 下に



解答速報 21年10月 公害防止管理者試験 解答発表 今年は難しすぎる の声が上がる Brain Brain Mind News



書籍出版の実績
ガス主任技術者試験取得の応援ページ // 論述式の学習方法 (Thu) 論述式の学習方法 このページは、論述式の学習方法について、解説してあります。 この内容は、東京ガス㈱杉森氏の協力により、作成しました。 解答速報 解答速報21年10月 給水装置工事主任技術者試験 解答発表! 有志がネットに解答を公開 ナオキ 21年10月24日 スポンサーリンク 21年10月に行われる給水装置工事主任技術者試験の合格基準、解答速報、受験生の感想などをまとめました ようやく平成29年度ガス主任技術者試験問題の解答速報を作成した。作成して、動画講座の受講者様や今年実施した出張講座の受講者様にサービスとして送るつもりだ。甲種・乙種併せてパワポ140ページほどになるため、ここでは概要だけをアップする。あまず乙種。 <乙種 学科試験 法令



ガス主任技術者試験対策 効率的な学習方法 Youtube



乙種ガス主任技術者試験 模擬問題集 17年度受験用 上井光裕 Hmv Books Online
電気工事施工管理技術検定 1級・2級 一般財団法人建設業振興基金 エネルギー管理士 一般財団法人省エネルギーセンター エネルギー管理試験・講習センター 試験部 電気通信の工事担任者 AI第3種・AI第2種・AI第1種 DD第3種・DD第2種・DD第1種資格試験一覧 液化石油ガス設備士 エネルギー管理士 ガス主任技術者 ガス消費機器設置工事監督者 火薬類製造保安責任者 火薬類取扱保安責任者 計量士 競輪審判員Eラーニングポータルサイト elearningcojpeラーニング専門企業(株)キバンインターナショナル > プレスリリース > 12/8(木)eラーニング『ガス主任技術者試験 16年度(平成28年度)版 甲種乙種解答速報』追加開講!



Paypayフリマ ガス主任技術者試験 ノート 論述pdf 暗記用音声



液化石油ガス設備士解答速報 解答速報21掲示板2ch
丙種ガス主任技術者 乙種ガス主任技術者 甲種ガス主任技術者 解答速報掲示板 21年丙種ガス主任技術者乙種ガス主任技術者 甲種ガス主任技術者の予想問題、試験対策・勉強法や合格体験記、合格ボーダーライン感想も募集しています。 みなさんはガス主任技術者という資格についてご存知 解答速報年07月 木造建築士(学科)試験 解答発表! 解答速報年10月 実用英語技能検定 1次試験 解答発表! 解答速報年10月 給水装置工事主任技術者試験 解答発表!「今年は殺しにきてるぞ」電気主任技術者試験(電験)第3種 解答速報 試験受験後の自己採点について 受験された方は発表までの間、合否が気になるものです。試験問題は持ち帰りが可能なため、"問題用紙"に解答を書き写してくることで、自分で答え合わせが可能です。(塗り間違えがなければ、発表までに合否が



第一種高圧ガス販売主任者 合格 何とか 九代目日記



ガス主任ハック
おはようございます! まめのめです。 ガス主任技術者試験法令記述の「保安規程」の解答例です。 是非ご活用ください。 解答例中のリンクからはほかのガス主任法令記述の解答例をご覧いただけます。 そちらの解答例も書くことがより ワカヤマンガス主任技術者Part9 1 :名無し検定1級さん :(水) IDQIaGjS0net!extendonvvvvv !extendonvvvvv ガス主任技術者(甲乙丙)を目指す方の情報交換スレです。 受験案内や解答及び合否確認に関して 日本ガス機器検査ガス主任技術者試験でよくでるポイントをまとめた「暗記帳」が付属されます。 空いた時間にご覧いただいたり、印刷を行い自分自身で書き込みをしていただけます。 「ガス主任基本マスター」や「ガス主任模擬試験(学科)、(論述)」との併用でより学習効果が上がります。 学習のポイン



Paypayフリマ ポケット版 乙種ガス主任技術者試験 模擬問題集 改訂三版 上井光裕 三恵社



書籍出版の実績
令和3年度ガス主任技術者試験問題及び解答(マークシート)は、令和3年10月1日(金)に掲載する予定です。 「北海道」「富山県」で開催されるガス主任技術者試験は、試験会場が変更になりました。 令和3年度ガス主任技術者試験会場を掲載しました。 令和3年度ガス主任5月~8月 ガス主任技術者試験通学講座甲種「プレミアムセミナー」5 日間を 論述試験対策も充実 平成27年度本試験の問題と解答(速報)を掲載 ネット販売はアマゾン、三恵社で、または全国主要書店で販売! 162 東京、大阪でガス業界の基礎知識研修を開催 161 そうだったんだ!中小企業甲種、乙種及び丙種のガス主任技術者試験の問題及び解答 甲種、乙種及び丙種のいずれかをクリックしてください。(pdfファイル) 年 種類 問題(マークシート) 問題(論述) 解答;



甲種ガス主任技術者試験 模擬問題集 年度 令和2年度 受験用 ポケット版 上井 光裕 本 通販 Amazon



Ja全農 営農 技術センターぶろぐ 丙種ガス主任技術者試験対策講習会を開催しました
ガス主任技術者試験甲種 スマホで勉強 過去問&解説19年度 法令編 投稿日:年5月28日 更新日:年6月8日



R3年 乙種 ガス主任技術者試験 解答速報 ガス主任ハック



Sat Co Info



解答速報 21年8月 第三種電気主任技術者試験 解答発表 今年の難易度は ジープ速報



給水装置工事主任技術者試験 01 過去問と解答速報 資格試験 合格支援隊



12 8 木 Eラーニング ガス主任技術者試験 16年度 平成28年度 版 甲種乙種解答速報 追加開講 株式会社キバンインターナショナル プレスリリース配信代行サービス ドリームニュース



ガス 主任 技術 者 解答 Englndwr



乙種ガス主任技術者試験 模擬問題集 改訂三版 ポケット版 上井 光裕 本 通販 Amazon



衝撃の6 6 目指せ 甲種 ガス主任技術者試験



ガス 主任 技術 者 解答 Englndwr



小林洸至 Hidethanx 高評価ありがとうございます 解説なしの解答速報を見て採点しても どこを間違えたんだろう というもやもやは晴れないので 自分が調べて答え合わせした分をまとめて シェアしました Twitter



書籍出版の実績



基礎理論 出題傾向を分析 目指せ 甲種 ガス主任技術者試験



平成26年度 ガス主任技術者試験解答解説 速報 Eラーニングポータルサイト Elearning Co Jp Eラーニング専門企業 株 キバンインターナショナル



安全衛生技術試験協会試験解答速報 21年10月日更新



ガス主任技術者解答速報 甲種 乙種 丙種 解答速報21掲示板2ch



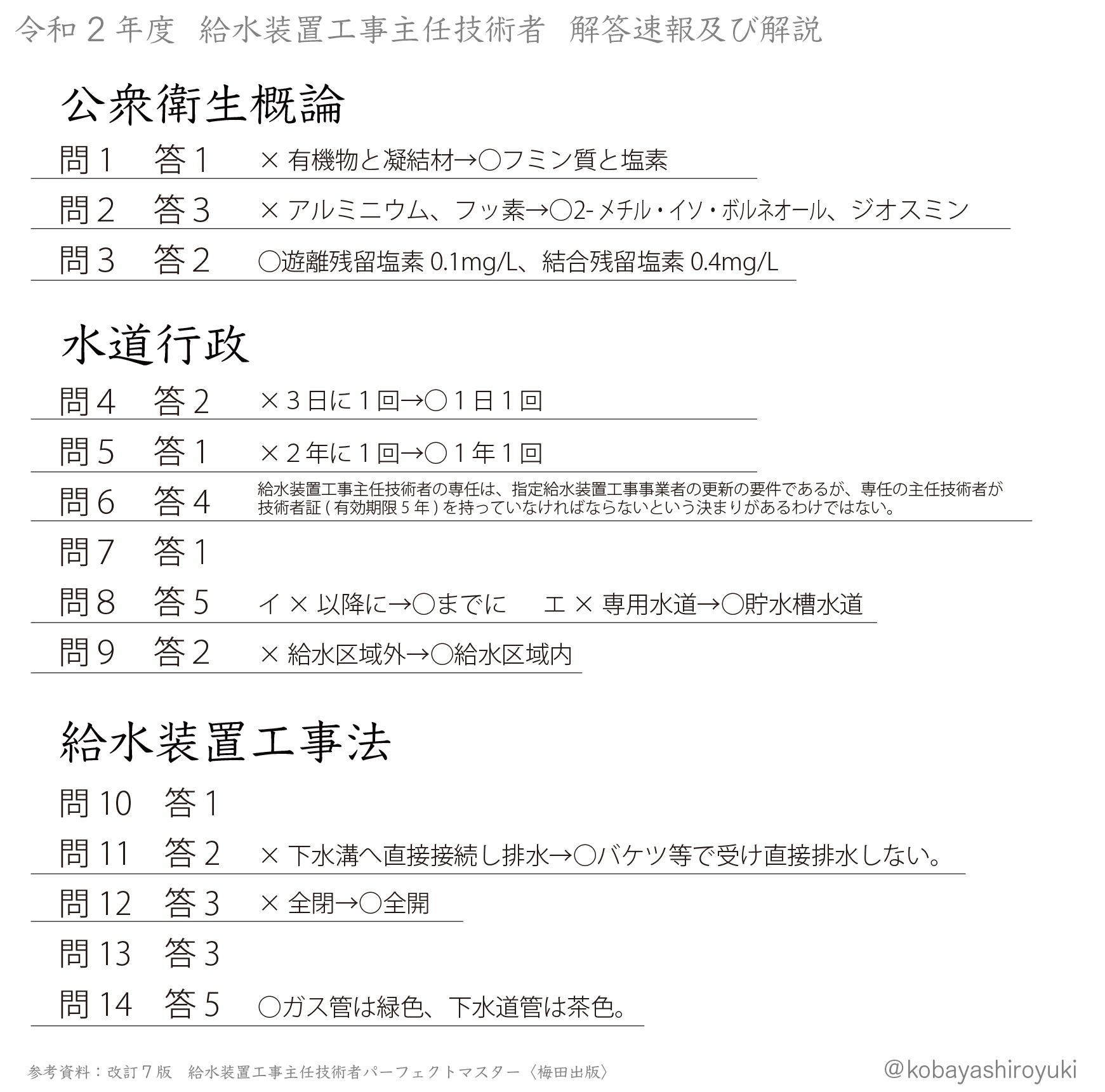
تويتر Nogu على تويتر P Naop Kobayashiroyuki これですね T Co Fq1xyewwze



16年度版ガス主任模擬試験問題集 そうだったんだ 中小企業経営 を出版



中小企業診断士 上井光裕 ガス業界に強いコンサルタント



ガス主任ハック



電気通信主任技術者 受験3回目 自己採点 資格取得 日本製品



ガス主任技術者試験 甲種受験合格対策講座 プレミアム塾



丙種ガス主任技術者試験当日 Motsz Blog



ガス主任技術者試験取得の応援ページ



ガス主任技術者試験取得の応援ページ 平成28年4月 日本ガス協会の試験問題解説集が発行されました



R3年 乙種 ガス主任技術者試験 解答速報 ガス主任ハック



ガス主任技術者 論述の解答方法



ガス主任技術者試験取得の応援ページ



試験 ガス主任受験 お役立ち情報 楽天ブログ



Jia Page Or Jp



ガス主任技術者の試験の合格率や過去問からみる難易度



法令 Part2 ガス工作物 ガス主任ハック



令和3年度 電験三種解答速報 法規編 問1から13 Youtube



70以上 ガス 主任 技術 者 論述 常に最新のイメージベスト



ガス主任技術者試験取得の応援ページ



ガス主任技術者 論述の解答方法



ガス主任技術者 丙種の2019年度の問題です 答えはどれでしょう Yahoo 知恵袋



最速 公害防止管理者試験解答速報 解答速報21掲示板2ch



70以上 ガス 主任 技術 者 論述 常に最新のイメージベスト



ガス主任合格サポート Home Facebook



ガス主任技術者試験 Jia 一般財団法人 日本ガス機器検査協会



ガス主任技術者 問題集 600問 解説あり Iphone Android 資格 検定 採用試験の Iphone Android 問題集



19ガス主任解答速報を作成 目指せ 甲種 ガス主任技術者試験



印刷可能 ガス 主任 技術 者 論述 解答 例 Blogjpmbahexubw



19ガス主任解答速報を作成 目指せ 甲種 ガス主任技術者試験



ガス主任模擬試験 丙種 ガス主任技術者試験対策シリーズ Eラーニングコース I Netschool



ガス主任技術者試験取得の応援ページ 試験情報 テキスト



ガス主任技術者 論述の解答方法



ガス主任ハック Gassyuninhack Twitter



Amazon Co Jp 丙種ガス主任技術者試験 式一問一答問題集 Ebook 近藤孝之 本



ガス主任技術者試験問題解説集 令和2 年度版 21 4発行 日本ガス協会 発行図書オンラインショップ



12 8 木 Eラーニング ガス主任技術者試験 16年度 平成28年度 版 甲種乙種解答速報 追加開講 株式会社キバンインターナショナル プレスリリース配信代行サービス ドリームニュース



印刷可能 ガス 主任 技術 者 論述 解答 例 Blogjpmbahexubw



印刷可能 ガス 主任 技術 者 論述 解答 例 Blogjpmbahexubw



ガス主任ハック



ガス主任技術者 丙種の問題です 全部正しく思えるのですが 正解 Yahoo 知恵袋



ガス主任技術者試験 甲種受験合格対策講座 プレミアム塾



Sat Co Info



メンタルヘルスマネジメント検定解答速報第31回 21年10月28日更新



奈良コロナ 新たに2人の感染確認 1人は生駒市の近大奈良病院の看護師とんこと ジープ速報



ガス主任技術者試験 Jia 一般財団法人 日本ガス機器検査協会



ガス主任技術者



目指せ 甲種 ガス主任技術者試験



一般財団法人日本ガス機器検査協会が Iso認証機関 コストパフォーマンス など3項目で第1位を獲得 株式会社nexerのプレスリリース



ガス主任技術者試験取得の応援ページ 平成28年4月 日本ガス協会の試験問題解説集が発行されました



ガス主任技術者試験 過去問題 For Android Apk Download



ガス 主任 技術 者 試験 解答 速報



平成30年度給水装置工事主任技術者試験を受けてきたので 自己採点した解答をupします ショータブログ



書籍出版の実績



ガス主任技術者試験取得の応援ページ



銀行業務検定法務2級解答速報 ブログ ブログサークル



ガス主任技術者試験 ワンポイント問題 1 Eラーニングポータルサイト Elearning Co Jp Eラーニング専門企業 株 キバンインターナショナル



丙種ガス主任技術者試験 精選問題集 Ohmsha



添付のガス主任技術者試験の基礎理論問題です 答えの前の式がどう Yahoo 知恵袋



70以上 ガス 主任 技術 者 論述 常に最新のイメージベスト



令和3年8 21 土 8 22 日 実施 電気主任技術者試験 電験三種 電験二種 リアルタイム解答分析 Tac株式会社のプレスリリース



تويتر Nogu على تويتر P Naop Kobayashiroyuki これですね T Co Fq1xyewwze



ガス主任技術者試験 解答速報を収録 資格の達人ブログ 花押検定で461個目 百名山77座目 百名城57城目



19ガス主任解答速報を作成 目指せ 甲種 ガス主任技術者試験



تويتر Nogu على تويتر P Naop Kobayashiroyuki これですね T Co Fq1xyewwze



受験対策は東北技術検定研修協会へ



令和3年8 21 土 8 22 日 実施 電気主任技術者試験 電験三種 電験二種 リアルタイム解答分析 Tac株式会社のプレスリリース



目指せ 甲種 ガス主任技術者試験



ガス主任技術者試験 過去問題 For Android Apk Download



19ガス主任技術者試験解答速報を作成 資格の達人ブログ ほめ達検定2級で459個目 取得と挫折の記録



木造建築士解答速報 学科 設計製図 解答速報21掲示板2ch



解答速報 電験三種 令和3年度 第三種電気主任技術者試験 解答速報 みんなの感想まとめ まとめダネ



ガス 主任 技術 者 解答 Englndwr



70以上 ガス 主任 技術 者 論述 常に最新のイメージベスト

